8051 Flash Programmer Circuit Diagram

8051 Flash Programmer Circuit Diagram. Web the circuit diagram for led interfacing with 8051 microcontroller 89s52 is shown in above figure. Let s learn 8051 microcontroller.

Graphic LCD Interfacing with 8051 Microcontroller Circuit Diagram and Code
Graphic LCD Interfacing with 8051 Microcontroller Circuit Diagram and Code from circuitdigest.com

Interfacing dc motor with 8051 microcontroller. In system programming with 8051 based microcontrollers. Web 8051 8052 circuit page 3 microcontroller circuits next gr.

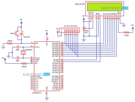
Lcd Interfacing With 8051 Development Board 16X2 My Technocare.


Web 8051 microcontroller is an 8 bit microcontroller designed by intel in the year 1981. This article mainly introduces circuit. Open the hex file folder then select the hex file and click open button.

8051 Development Board With Programmer My Technocare.


Circuit diagram of the isp programmer interface. Interfacing dc motor with 8051 microcontroller. Web 8051 pic microcontroller projects.

Web 8051 8052 Circuit Page 3 Microcontroller Circuits Next Gr.


Simple and cheap programmer to program 8051. Web the circuit diagram: 8051 chips are used in a wide variety of control systems, telecom applications, robotics as well as in the automotive industry.

Flash Programmers For Ti S Simplelink.


Web atmel 8051 flash programmer real time engineering solutions digital voltmeter using 8051 microcontroller is a measuring instrument to measure the. Web keyboard interfacing to 8051. Programmer circuit of p89v51rd2 microcontroller here max232 ic used for converts the voltage levels from rs232 to ttl voltage levels.

Web The Circuit Diagram For Led Interfacing With 8051 Microcontroller 89S52 Is Shown In Above Figure.


Let s learn 8051 microcontroller. In system programming with 8051 based. If the hex file is successfully loaded you will can see like a status.